$1

Zen Garden - 100% procedural Blender material

I want this!

Zen Garden - 100% procedural Blender material

$1

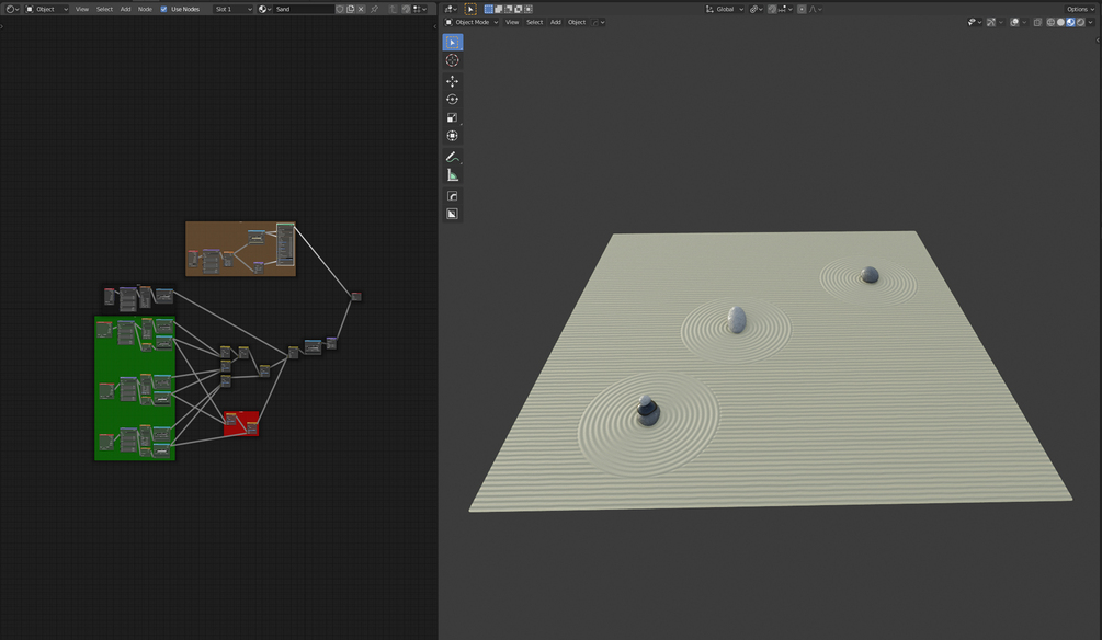
100% procedural blender materials to create a Zen garden. The sand is displaced and controlled by empty objects. The rocks are made with rock generator in blender and textured procedural. 

I want this!

Blender scene file with the assets and materials shown

Size
1.28 MB
Powered by